I want to share an internal project that one of the interns (Derek Lau) at Meld Studios and I have been recently working on with the objective to learn about trends and opportunities in the area of air travel.
Due to the nature (small) of the project and the limited time we had to dedicate to it, desk research was our main source of information. My suggestion to do an observation exercise at the airport didn’t happen as we didn’t want to get Meld in trouble in case I was arrested for staring at people suspiciously 🙂
We used Evernote to collect and share information. I highly recommend this tool if you want to quickly capture thoughts, URLs and pictures while working on your mobile, laptop or desktop.
The process and service design activities used
Research
We researched several sites such as air travel online magazines, free online reports, travel booking sites, social forums and online news. We were looking for trends, good or bad, on people’s experiences and airlines’ efforts on air travel.
Among some of the things we found interesting or being repeated we had:
- If available, travelers are considering alternative ways of travel such as: luxury buses, high-speed trains, ferries & cruises; mainly because of convenience, lower costs and quality of service
- Emerging markets to consider are India, China and Brazil; with people traveling more, farther, and looking for luxury rather than economy travel
- Travel forums and social media sites growing increasingly influential. Traveling decisions are greatly influenced by this ‘virtual stranger’ recommendations
- Airlines introducing online seating upgrades via bidding systems in an effort to fill up empty seats
- Travelers finding difficult to stay connected and communicate via mobile devices on arrival, looking for SIM cards rather than pay-up cards
- Airlines introducing iPads as in-flight entertainment devices saving the airline fuel (e.g. Qantas and Jetstar). The current entertainment systems can weight a couple tons*
- Airlines switching from using radars to GPS systems. These are more accurate, saving time in landings and using less fuel (an airline burns $100/minute in fuel**)
- Airlines offering internet access in-flight for business and first class travelers (e.g Qantas, Emirates)
Affinity diagram
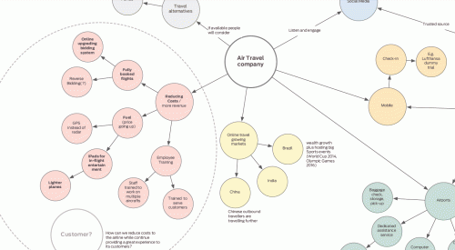
After gathering a good amount of information from our research, we conducted an affinity diagraming exercise. This helps when you have a good amount of information that needs to be categorized in order to see more clearly the main themes.
Concept mapping
Concept mapping is one of my favorites exercise, perhaps because it helps me pull everything that is in my brain in a way that allows connecting points and thoughts.
So far, Derek and I had identified main themes and lots of opportunity areas. Some of our main themes were:
- Reducing costs
- Increasing revenue
- Travel alternatives
- Growing markets
- Mobiles access
- Social media
- Airport services
Then again, due to the limited time we had, I decided to concentrate only on one area or theme, such as ‘reducing costs’, and see what could we do to improve that.
There are many ways to cut costs from the business side, but I wanted to include the consumer or passenger in the equation. I wanted to articulate the following: how can I help reduce costs to the airline in a way that it also provides a better experience for passengers?
Sketching & Experience Mapping
Sketching and mapping the experience were the tools that helped me visualise the idea I wanted to communicate. The challenge at this stage was to force our imagination to create something that made sense to some extent, avoiding getting lost in the detail, but thinking about the things that could make the experience a reality, or something worthwhile to put more effort in developing it at a later stage.
The Outcome
Imagine, a travel experience that begins with the airline engaging with you before the flight to gather your preferences and have your entertainment ready for you when you hit the airport.
At the airport, a single device (for now imagine an iPad) given by the airline to all passengers at the time of checking in at the counter or kiosk, that gives you access to the entire network of information and entertainment (previously selected by the passenger). Information and entertainment available not only during the flight in the aircraft, but while waiting at the airport too.
Some of the benefits to the passenger are: not having to worry about forgetting any of the artifacts for your entertainment (such as ipods, portable play stations, ipads, books, magazines) or to entertain your children, if you travel with them (such as DVD players with kids movies, Nintendo DS, iPads); knowing that you will have access to all the wished digital content uninterrupted for as long as you wait at the airport or while you fly (such as e-books, e-magazines, games, movies, music, internet, social media, etc.) gives you, as a passenger, more control of how to use your time inside and outside the aircraft. E.g. if you want to sleep during the flight but want to take advantage of reading a magazine or watch your TV show, you can start doing that at the airport prior boarding, why wait until you are inside the aircraft?
On the other hand, among the benefits for the airline are: reducing the weight of passengers by carrying only one device; the reduction in weight of the aircraft itself by removing the local entertainment system that according to an article on the airguideonline site says approximately weights a couple tons. Less weight = less fuel consumption! And did you know that the price of fuel has risen 36% in two years and it counts for approximately 40% of all airline budget? This is a big concern of any airline**.
Another benefit for the airline with this one artifact experience is having a direct communication channel with the passengers. A channel that could be used for upgrading passengers, running online bidding systems to fill in empty seats in business or first class, allowing passengers to quickly get involved and get that upgrade if wanted without the need to approach the counter.
At the end it was very regarding to see where we got and how service design thinking and service design activities can help you find opportunities and innovate.
As for all the other themes and trends that we didn’t get to explore further, Derek put them on cards (we call them trend cards) that can be used for future idea generation.
_________________________
References
(*) – airguideonline.com
(**) – airguideonline.com


